Electronic Music Production
Atlas
- Digital Audio Workstation & Common VST Plugins & Connecting Hardware Synthesizer
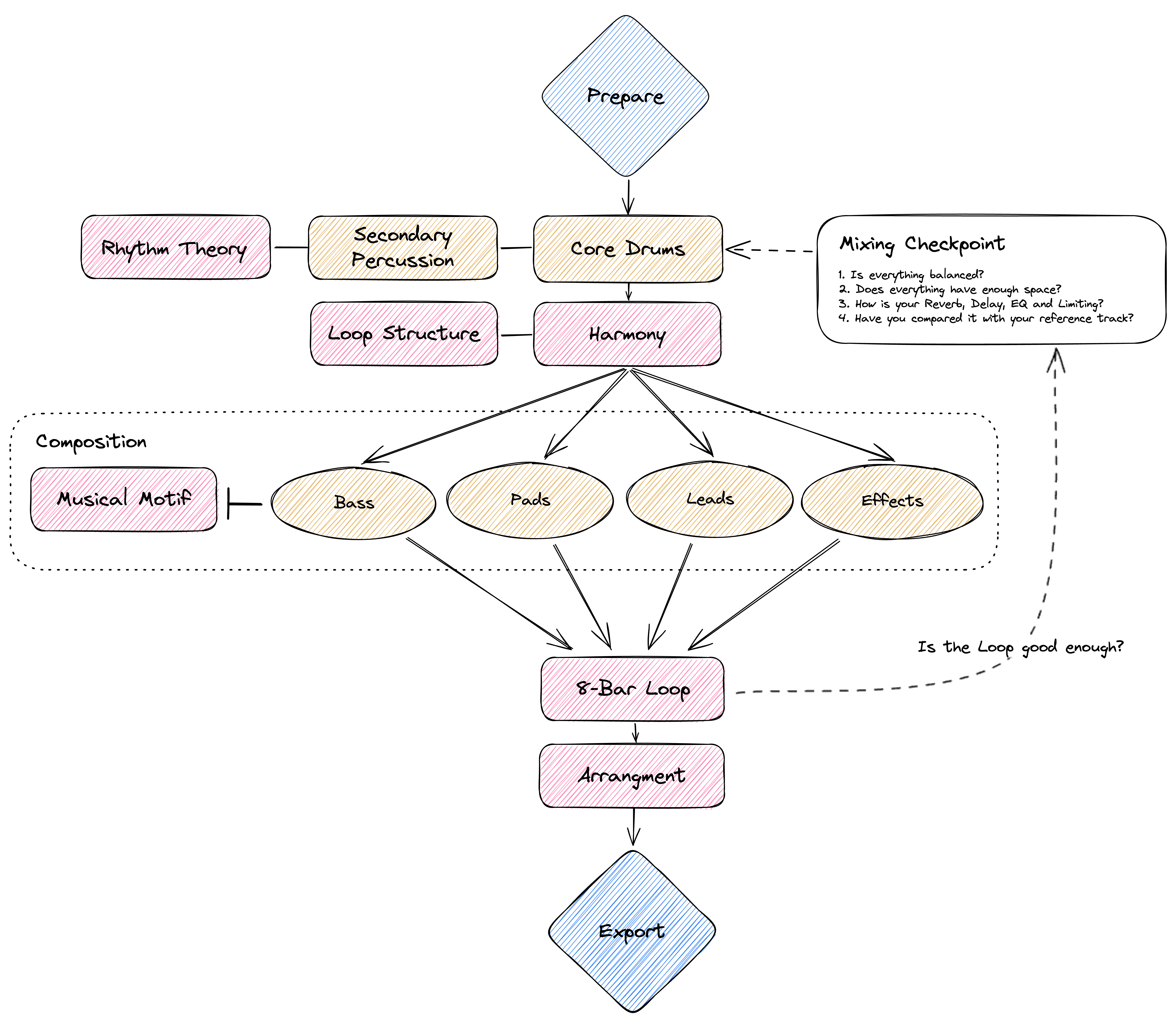
- Core Drums & Secondary Percussion & Rhythm Theory
- Harmony & Loop Structure
- Composition & Musical Motif
- Mixing & Referencing
- Arrangement & Export
- Track Analysis
Workflow

IMPORTANT
Through all these steps, look for sweet spots, those goosebumps moments when the settings are just right.
NOTE
The above-mentioned workflow is just one of many. It’s a pretty “safe” workflow, safe in the sense that it reliably generates pretty good results, but you can for example also fully indulge yourself in sound design through Resampling and create your own sample libraries to use later on.
Resources
Gear Acquisition Syndrome Aka. What I’d like to Get next :D
Must
- N/A
Nice to Have
Dream
- Neumann NDH-20
- AIAIAI TMA-2 Studio Wireless+
- Pioneer DJ DDJ-FLX4
Relevant Note(s): Music